折叠
微信扫码
微信扫码
电话号码
电话
广州
020-89281875
上海
021-60408797
展开
返回顶部
全部产品
展示型产品
首页
集团介绍
成立背景
企业介绍
企业文化
企业特色
主营业务
设计板块
文旅项目
文化传播
物业管理
人力资源
科技软件
酒店管理
教育培训
金融服务
精英团队
落地保障
项目全程操作
战略合作品牌
合作优势
最新资讯
在线学习
酒店预订
SUM(盟订)星级酒店预订
合作案例
联系我们
首页
>
最新资讯
>
最新资讯
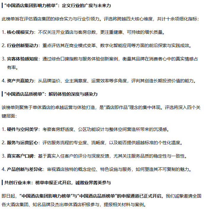
引领行业新刻度,定义时代好酒店 | 萨维尔“双榜”在深圳高峰论坛权威启幕,诚邀行业共鉴
分享到:
点击次数:237
更新时间:2025年12月19日16:17:39
【
打印此页
】
【
关闭
】
上一条:
圣诞好礼推荐|双旦年终促销
下一条:
【邀请函-倒计时11天】萨维尔·破局而立--大湾区酒店资产重塑高峰论坛暨“盟订酒店联盟”战略峰会|第九届星星奖
发表评论
查看评论
文明上网理性发言,请遵守评论服务协议。
首页
上一页
下一页
尾页